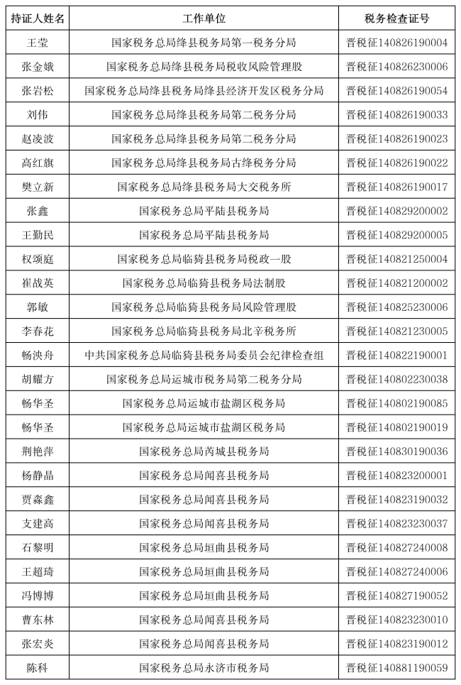
首页 信息公开 通知公告 通知公告 索引号 主题分类 发文机关 标题 发文字号 发布时间 废止日期 税务检查证遗失公告 发布时间:2026-04-17 来源:国家税务总局运城市税务局 字号:[ 大 ][ 中 ][ 小 ] 打印本页 下载 根据国家税务总局《税务检查证管理办法》规定,现对运城市税务系统相关人员遗失税务检查证予以公告作废。特此公告。 国家税务总局运城市税务局2026年4月17日 扫一扫在手机打开当前页